

關于修改《危險廢物經營單位審查和許可指南》部分條款的公告
為落實《國務院關于第一批取消62項中央指定地方實施行政審批事項的決定》(國發〔2015〕57號)的要求,我部于2016年4月發布了《關于環境保護主管部門不再進行建設項目試生產審批的公告》(環境保護部公告2016年第29號),要求省、市、縣級環境保護主管部門不再進行建設項目試生產審批。為做好新建危險廢物利用處置項目在試生產期間經營許可證的申請和審批工作,我部決定對《危險廢物經營單位審查和許可指南》(環境保護部公告2009年第65號,以下簡稱《指南》)部分條款進行修改。現公告如下:
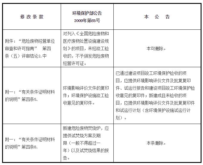
一、刪除《指南》“附件:危險廢物經營單位審查和許可指南”第四條(五)評審結論2.中“對列入《全國危險廢物和醫療廢物處置設施建設規劃》的項目,未經竣工驗收的,不予頒發危險廢物經營許可證”的規定。
二、將《指南》“附一:有關條件證明材料的說明”中第四條5.“環境影響評價文件的復印件;環境保護設施竣工驗收意見的復印件”修改為“已通過建設項目竣工環境保護驗收的項目,應提供環境影響評價文件及批復復印件、試運行報告和建設項目竣工環境保護驗收意見的復印件;新建成且未驗收的項目,應提供環境影響評價文件及批復復印件和試運行計劃(含環境保護設施試運行計劃)”。
三、刪除《指南》“附一:有關條件證明材料的說明” 第四條8 .“新建危險廢物焚燒爐,應提供試焚燒方案及期限(一般不得超過一年)以及試焚燒結果的報告”的規定。
四、修改對照表(見附件)。
五、本公告自發布之日起實施。
特此公告。
附件:修改對照表
環境保護部
2016年10月22日
主送:各省、自治區、直轄市環境保護廳(局),新疆生產建設兵團環境保護局。
抄送:各環境保護督查中心,環境保護部固體廢物與化學品管理技術中心。
環境保護部辦公廳2016年10月25日印發
附件
修改對照表



























